サイト内の現在位置
医師の働き方改革と宿直の課題
2025年9月
医療法(昭和23年法律第205号)(抄)第16条では、「医業を行う病院の管理者は、病院に医師を宿直させなければならない。」と定められている。近年、医師の働き方改革を背景に医師不足や地域偏在が顕著化し、宿直体制の確保に苦慮する施設も増えている。内閣府では規制改革推進会議の「健康・医療・介護ワーキング・グループ」においてこの課題が取り上げられ、宿直兼務の在り方についても議論が進んでいる。今回は宿日直許可及び宿直兼務に関する現状と課題について考察する。
1. 医師の働き方改革の現状
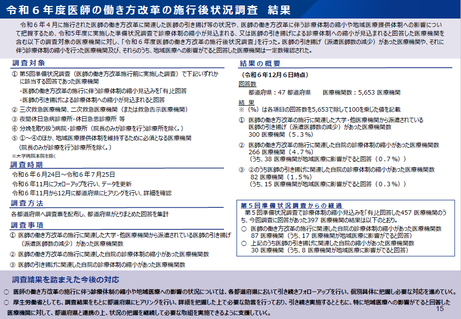
2024年4月に施行された医師の働き方改革から1年以上経過し、現場では様々な課題が浮かび上がってきている。厚生労働省からも以下とおり報告されている。

出典:内閣府「第3回 健康・医療・介護ワーキング・グループ 資料2-4(厚生労働省)」
この報告によると、約5%の医療機関が何らかの要因により診療の縮小を余儀なくされている。地域偏在もその一因ではあるが、医師の宿直体制の確保が大きな課題の一つとなっている。
2. 宿日直許可と課題
医師の働き方改革により、2024年4月よりA水準の施設における年間の時間外労働が960時間に制限された。その中で時間外労働の抑制を目的として、多くの施設が宿日直許可を取得している。釈迦に説法ではあるが、改めて宿日直許可における基準を再確認したい。
- 通常の勤務時間の拘束から完全に解放された後のものであること。
- 宿日直中に従事する業務は、一般の宿直業務以外には、特殊の措置を必要としない軽度の又は短時間の業務に限ること。
- 宿直の場合は、夜間に十分睡眠がとり得ること。
- 上記以外に、一般の宿日直の許可の際の条件を満たしていること。
※宿日直の許可は、所属診療科、職種、時間帯、業務の種類などを限って得ることも可能。 (深夜の時間帯のみ、病棟宿日直業務のみといった許可も可能)
これらの基準を遵守しながら通常業務を継続することは困難であり、地域偏在による影響も無視できない。こうした課題に対してICTの活用やタスクシフト・シェアが有効とされているが、導入が進まない現状もある。
中には、宿直の医師を確保するために日中の診療体制を縮小せざるを得ない施設も見受けられる。また、実際には夜間の救急患者対応や病棟の急変対応など、常に緊張を強いられる実質的な労働となっているケースが少なくない。そのため、宿直勤務が「休息」ではなく「勤務」であるにもかかわらず、労働時間としてカウントされず、賃金や休息の面で正当な対価が支払われていないといった不満が医師の間で広がっている。特に若手医師においては、キャリア初期に過度な夜間勤務が続くことで離職につながる例もあり、人材の定着に支障をきたしている。
3. 宿直兼務
2025年3月31日に開催された内閣府の規制改革推進会議「健康・医療・介護ワーキング・グループ」では、「地域における病院機能の維持に資する医師の宿直体制の見直しについて」をテーマに発表が行われ検討が開始された。そこで注目されたのが宿直兼務という考え方である。熊本県にある特定医療法人谷田会 谷田病院(谷田院長)からは、以下のような提案があった。

出典:内閣府「第3回 健康・医療・介護ワーキング・グループ 資料2-1」
提案内容は、複数の医療施設で連携し、
- 近隣医療機関との協力体制
- ICT機器の活用(カルテの遠隔での閲覧など)
- 緊急搬送先の確保など
の要件を満たすことを前提に、宿直対応の「遠隔」かつ複数医療機関の「兼務」を行うことを制度上認めてもらいたいというものである。
さらに内閣府では、5月28日に開催された第23回規制改革推進会議でも、地域における医療提供体制を維持する観点から、オンラインによる対応を含む複数の病院の宿直対応を遠隔かつ兼務で行うことが可能となる要件等を検討し、遅くとも令和9年度中に結論を得次第、速やかに所要の措置を講ずる等を盛り込んだ規制改革推進に関する答申を取りまとめた。
このような規制緩和を実現するためには上記要件の詳細な検討が必要となってくるが、医療DXも進む中ぜひ進めてほしいテーマである。
終わりに
医師の働き方改革においては、医療DXを中心にタスクシフト・シェアなど多角的な対策が求められている。今回は、その中でも宿直対策に焦点を当てたが、医療DXはすべての対策の土台ともなる重要な要素である。遠隔でのカルテ閲覧は技術的にも難易度が高くないにもかかわらず、導入施設は限定的である。医療DXと規制緩和の両輪で現場の負担軽減につながる制度設計が一刻も早く進むことを期待する。